彩霸王官网
首页
产品中心
公路客车
公交客车
轻型商用车
重卡
专用车
智能车
营销效劳
网点盘问
金融效劳计划
售后效劳
解决计划
智慧交通解决计划
新能源重卡解决计划
移动医院解决计划
全场景公交产品解决计划
售后效劳解决计划
新闻动态
彩霸王官网新闻
党建专栏
彩霸王官网影像
彩霸王官网通告
关于彩霸王官网
彩霸王官网简介
彩霸王官网历史
彩霸王官网文化
彩霸王官网声誉
社会责任
加入彩霸王官网
CN
CN
EN FR AR ES RU
云上展厅
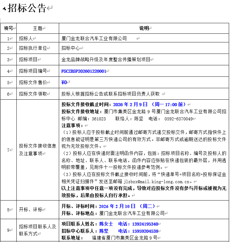
果真招标招标通告-彩霸王官网品牌战略升级及年度整合撒播策划项目
2026年 01月 29日 16:37:46
附件1 标书(彩霸王官网品牌战略升级及年度整合撒播策划项目)V5.0
附件2 综合评审法计划(彩霸王官网品牌战略升级及年度整合撒播策划项目)
上一条
·
果真招标招标通告-轻商喷漆室刷新项目
·
下一条
果真招标中标效果通告-2026年危险废物处置惩罚效劳项目
返回列表
热线电话
400-886-6700
【网站地图】
【sitemap】