彩霸王官网
首页
产品中心
公路客车
公交客车
轻型商用车
重卡
专用车
智能车
营销效劳
网点盘问
金融效劳计划
售后效劳
解决计划
智慧交通解决计划
新能源重卡解决计划
移动医院解决计划
全场景公交产品解决计划
售后效劳解决计划
新闻动态
彩霸王官网新闻
党建专栏
彩霸王官网影像
彩霸王官网通告
关于彩霸王官网
彩霸王官网简介
彩霸王官网历史
彩霸王官网文化
彩霸王官网声誉
社会责任
加入彩霸王官网
CN
CN
EN FR AR ES RU
云上展厅
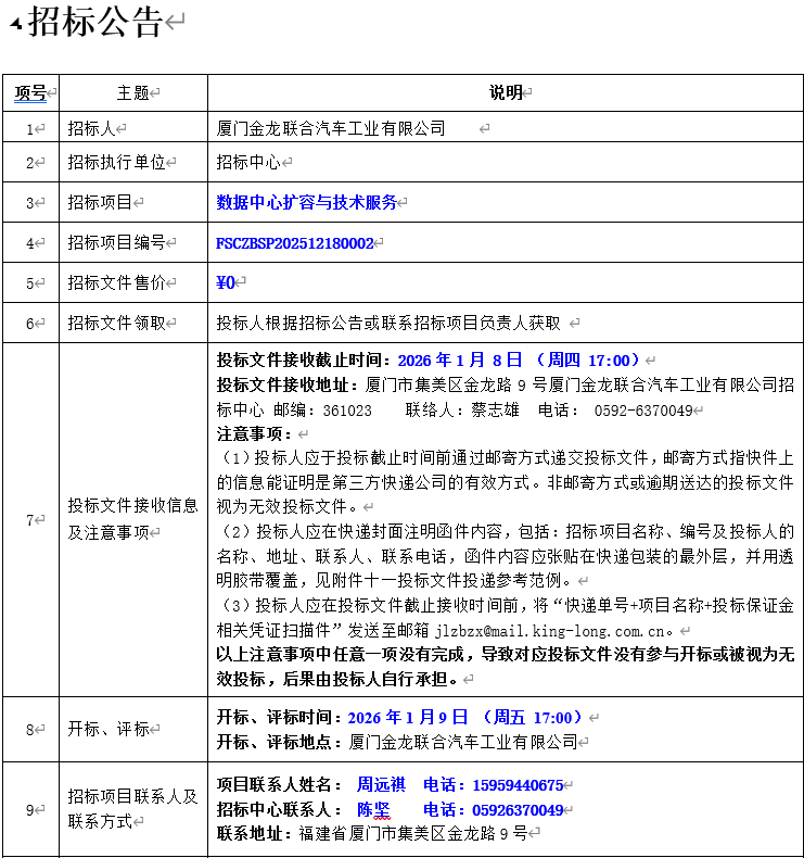
果真招标招标通告-数据中心扩容与手艺效劳项目
2025年 12月 25日 12:38:04
上一条
·
果真招标招标通告-2026年危险废物处置惩罚效劳项目
·
下一条
果真招标中标效果通告-网络清静零信托系统项目
返回列表
热线电话
400-886-6700
【网站地图】
【sitemap】